下载APP
收藏本站
帮助中心
天天打卡
账号
自动登录
找回密码
密码
登录
注册
微信登录,快人一步
只需一步,快速开始
快捷导航
感染网
门户
Portal
论坛
BBS
导读
Guide
圈子
Group
问答中心
活动商城
@资料库
@VIP专区
#全民话题
AI文库
AI聊天
活动中心
积分商城
积分捐助
课件库
法规库
视频库
工具箱
新媒体联盟
专家笔记区
专题见稿区
专题专栏区
活动中心
积分商城
感控书城
技能提升
直播回放
2025年会
法规文库
专家笔记
音视频库
指标解读
感术行动
更多专栏
绑定微信
官方微信
医考圈
绑定手机
官方微博
实名认证
自编书库
论坛公告
发展历程
关于我们
搜索
搜索
热搜:
感术行动
规率行动
送检率
规范解读
口腔科
邻苯二甲醛
隔离标识
水处理
手卫生
手术室
多重耐药菌
计划
法规
用户
生财之道论坛
›
门户
›
联盟
›
与君谈感控
与君谈感控
感染性垃圾桶脚踏坏了必须换吗?
今天,我们在感控交流群里就一个“感染性垃圾桶到底需不需脚踏”话题展开了激烈的讨论。其实,在日常工作中,有一部分临床科室的感染性垃圾桶始终处于开放状态,究其原因,不是大家及时关闭的意识不强,而是垃圾桶确 ...
2025-3-13 08:37
医疗废物转运过程中遗撒应急演练方案
一、演练目的1. 提高工作人员应对医疗废物遗撒的应急处理能力。2. 确保在发生遗撒时能够迅速、有效地控制污染,降低对周围环境及人员的伤害。3. 检验应急预案的可行性和有效性,及时完善应急措施。二、演练时间2025 ...
2025-3-13 08:36
多重耐药菌患者医用织物如何处置?
多重耐药菌(MDRO)患者医用织物若处理不当,可能成为病原体传播的重要媒介,引发院内感染甚至感染暴发。因此,多重耐药菌患者医用织物管理不容忽视。一、多重耐药菌患者医用织物包括哪些?多重耐药菌患者使用的医用 ...
2025-3-13 08:36
手术室院感质控重点不容忽视!
手术治疗是外科患者根治的最主要手段,手术室成为了外科医生的主战场,每天穿梭于无影灯下。相关研究显示,手术部位感染是外科手术患者最常见的感染之一。手术部位感染相关因素有很多,包括术前、术中及术后整个围术 ...
2025-3-13 08:35
内镜床旁预处理酶洗液也要一人一用?为什么?
《软式内镜清洗消毒技术规范》关于清洗流程中明确规定:每清洗一条内镜后清洗液应更换,也就说一人一用一丢弃。有的临床老师存在着这样的疑问:“规范里说的是内镜清洗时严格执行一人一用一更换,对于床旁预处理没有 ...
2025-3-13 08:34
血液透析中心院感质控重点有哪些?
血液透析中心是属于医院感染高风险科室,患者因免疫力低下、频繁侵入性操作及长期血管通路等因素,感染风险显著增加。因此,血液透析中心应作为感控重点部门加强质控,科室医院感染管理小组应严格履职,定期自查。以 ...
2025-3-13 08:33
内镜中心院感质控重点有哪些?
随着医疗技术的飞速发展,内科医疗外科化,外科医疗微创化,微创医疗精准化,内镜诊疗及内镜下手术越来越被普及及应用。因此,内镜中心属于医院感染管理高风险部门应加强管理,院科两级应加强质量控制,及时发现感染 ...
2025-3-5 11:41
感控人去污水处理站需要查什么?
感控人员在检查医疗机构的污水处理站时,主要关注的是污水处理是否符合相关规范和标准,确保医疗废水不会对环境和公众健康造成危害。以下是感控人员在检查污水处理站时需要重点关注的内容:一、看污水处理设施的运行 ...
2025-3-4 08:36
医疗废物暂存处管理制度
一、目的为规范医疗废物的管理,防止医疗废物暂存处发生污染和疾病传播,确保医疗废物的安全处置,特制定本制度。二、适用范围本制度适用于医院内医疗废物暂存处的管理。三、管理职责1. 医疗废物管理负责人:负责医 ...
2025-3-4 08:35
感控人至普通病区重点看什么?
普通病区虽然比重症监护室、内镜中心、血液透析中心、手术室等重点部门感染风险相对较低一些,但是同时不容忽视,感控部门应定期进行质控,及时发现问题,及时反馈并给予指导,限期整改,将感染隐患扼杀在萌芽状态, ...
2025-3-4 08:29
死婴、死胎、胎盘处置管理制度
一、 目的为规范医疗机构内死婴、死胎、胎盘的处置管理,防止疾病传播,保护环境,维护患者权益,根据《中华人民共和国传染病防治法》、《医疗废物管理条例》等相关法律法规,制定本制度。二、 适用范围本制度适用于 ...
2025-3-1 08:09
2025感控科员深耕自己提升十大能力
作为感控科员,2025若想深耕并快速提升自我能力,培养十大能力:一、加强专业知识学习:感控工作涉及医学、微生物学、流行病学等多领域知识。通过阅读专业书籍、期刊,参加线上线下培训课程和学术会议,深入学习医院 ...
2025-2-28 08:32
2025感控人如何挖掘感染风险点
哪里有诊疗操作,哪里就有感染风险,可谓医院感染风险无处不在。感控管理人员挖掘感染风险点是预防医院感染的关键。以下是一些方法和步骤,帮助系统性地识别和评估感染风险:一、数据分析与监测1.利用医院感染监测系 ...
2025-2-27 08:07
2024年度医院感染管理工作汇报PPT
又是一年一度的感控工作汇报时间了,作为医院感染管理部门负责人年度工作汇报是必不可少的重要内容。从哪些方面进行汇报呢?这也是很多基层医疗机构感控人面临的难题。其实,大家不用将工作汇报报告想的过于复杂,就 ...
2025-2-26 09:58
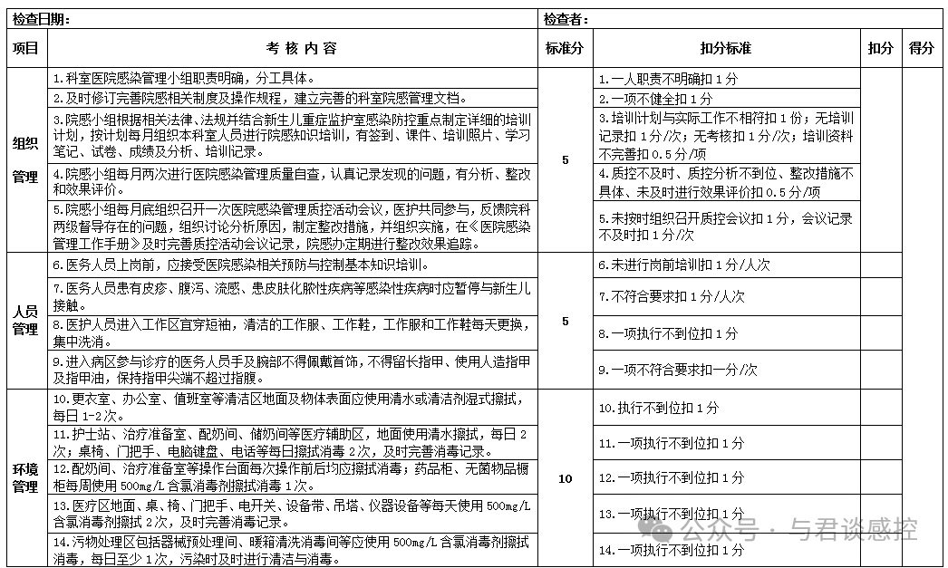
可下载|2025版NICU医院感染管理质量考核标准
新生儿重症监护室(NICU)是集中收治急危重症新生儿的场所,新生儿免疫力低下,侵入性操作多,属于易感保护人群。新生儿重症监护室属于医院感染管理重点部门应加强管理,同时,院科两级应加强日常质量控制,尽早发现 ...
2025-2-24 16:00
1
2
3
4
5
6
7
8
9
10
... 15
/ 15 页
下一页
相关分类
•
DYEY感控学苑
•
感控新视觉
•
友谊感控之窗
•
感控工作间
•
感控新青年
•
感控说
•
郑感控
•
院感小达人
•
感控实践及讯息
•
与君谈感控
•
济医附院感控
•
同济感控之家
•
84号感控圈
•
玺和医疗
•
SIFIC感染视界
关闭
站长推荐
/1
输液管的连接头,算损伤性还是感染性废物?
它确实存在刺伤人体的风险,如何处理,成了感控部门非常纠结的管理点。
查看 »
Copyright © 2007-2025
生财之道论坛
(https://www.sczdjj.com/) 版权所有 All Rights Reserved.
E-mail:sific2007@163.com QQ:2420400092(小小牧童)
Powered by
Discuz!
X3.5 技术支持:
上海莫畏信息科技有限公司
|
沪ICP备16047626号-1
返回顶部