找回密码
 注册

微信登录,快人一步

QQ登录

只需一步,快速开始

楼主: 拙凌

[正式赛场] 【万金兆元】2015年12月赛——产ESBLs肠杆菌科细菌是否需要执行多重耐药菌隔离措施

    [复制链接]
  • 打卡等级:常驻代表
  • 打卡总奖励:470
  • 最近打卡:2025-09-09 15:13:53
发表于 2015-12-24 21:16 | 显示全部楼层
黄河之水 发表于 2015-12-24 20:04
我是正方,62楼
你说的这是什么话呀,“众所周知,现在部分医院的条件标准预防都很难做到,何谈标准预 ...

回复170#
对方辩友很高兴你引用小小牧童的观点。我方也是赞同这个观点。
我方在10楼讲到了健康人群中携带产ESBLs细菌检出率达到60%以上,其耐药情况与国内临床研究资料相同。在81楼讲到了猪场检出产超广谱β-内酰胺酶(ESBLs)肠杆菌,见于这样的情况你方所说的隔离是针对现有标本阳性的进行隔离,还是所有住院,来源患者、家属进行监测后阳性的隔离呢?如果是都检测可行吗?目前的文献没有看见这方面的资料,仅有也是针对新生儿或ICU的。在潜在目标这么多的情况下,标准预防更合理吧。在这样多潜在目标的情况下你方把实验室监测阳性的定为特定执行多重耐药菌隔离措施就显得没有意义了。
回复

使用道具 举报

  • 打卡等级:无名新人
  • 打卡总奖励:6
  • 最近打卡:2024-12-27 10:13:05
发表于 2015-12-24 21:23 | 显示全部楼层
鱼儿飞 发表于 2015-12-23 22:06
大家好,我是反方辩友,针对正方辩友黄河之水老师6楼产ESBL治疗已经成为一大难题感到很茫然,李耘等老 ...

回复82楼,反驳如下,首先,您所列举的是2012年的研究资料,现在是2015年呀,就我们医院目前肺炎克雷伯菌有增加趋势,泛耐药的多见,很是棘手.您的资料是代表不了全国的情况,更代表不了2015年的国内情况啊.
回复

使用道具 举报

  • 打卡等级:常驻代表
  • 打卡总奖励:470
  • 最近打卡:2025-09-09 15:13:53
发表于 2015-12-24 21:24 | 显示全部楼层
佳蕙淼淼 发表于 2015-12-24 21:16
我是正方辩友,反驳81楼反方的观点,就对方 辩友
1.在各种防控措施下产超广谱β-内酰胺酶(ESBLs)肠杆 ...

回复180楼。
1.在各种防控措施下产超广谱β-内酰胺酶(ESBLs)肠杆菌科貌似没有得到控制的话,应该考虑措施还不够严格,执行得不够完善呀,不控制感染会自行消除吗?对方辩友这样理解的话,隔离从09就有规范了,那为什么还会出现猪场检出产超广谱β-内酰胺酶(ESBLs)肠杆菌这样的情况呢?这是控制的表现?
2.至于把临床的隔离效果与猪场检出产超广谱β-内酰胺酶(ESBLs)肠杆菌相关联了,可以风马牛不相及之嫌?其因果实在牵强!
对于多重耐药菌隔离的目的单一是基于发生医院感染的风险吗?那医院感染的病原菌不只是多重耐药菌,还有其他的条件致病菌都是采取隔离措施吗?
3.是的,医疗机构的工作量大,但该做和不该做是以科学为依据,以健康为目的呀
对有限的处置能力应该是用在刀刃上吧。所以在科学和循证依据下建立可执行,能落实的措施就很重要了。
回复

使用道具 举报

  • 打卡等级:常驻代表
  • 打卡总奖励:470
  • 最近打卡:2025-09-09 15:13:53
发表于 2015-12-24 21:29 | 显示全部楼层
佳蕙淼淼 发表于 2015-12-24 21:23
回复82楼,反驳如下,首先,您所列举的是2012年的研究资料,现在是2015年呀,就我们医院目前肺炎克雷伯菌 ...

回复182楼,
我方认为刊登于合法杂志的数据都是有参考意义的。
对于你的你院的数据与其他数据的不同,你就监测方法,面,时间的情况去分析不同的原因。
回复

使用道具 举报

  • 打卡等级:常驻代表
  • 打卡总奖励:161
  • 最近打卡:2025-05-07 15:18:26
发表于 2015-12-24 21:38 | 显示全部楼层
佳蕙淼淼 发表于 2015-12-24 20:57
我是正方辩友,反驳122楼反方如下,产ESBLs肠杆菌科细菌不是多重耐药菌吗?

我是反方,针对177楼:
请抬头看楼上,请给予合理解释。
回复

使用道具 举报

  • 打卡等级:常驻代表
  • 打卡总奖励:161
  • 最近打卡:2025-05-07 15:18:26
发表于 2015-12-24 21:45 | 显示全部楼层
佳蕙淼淼 发表于 2015-12-24 21:23
回复82楼,反驳如下,首先,您所列举的是2012年的研究资料,现在是2015年呀,就我们医院目前肺炎克雷伯菌 ...

我是反方,针对182楼进行反驳:
哈哈,2015年多重耐药菌监测标准的修订,从循证依据上,不正是来源于前几年的研究资料么?全国的资料不正是来源于各家医院的研究数据么?小溪汇成河流,河流集成海洋。前面正方辩友不是指出数据样本小不能说明问题么?难道你拿出贵院统计资料来反驳自己辩友的理论,欢迎以实例自我反驳。
回复

使用道具 举报

  • 打卡等级:无名新人
  • 打卡总奖励:6
  • 最近打卡:2024-12-27 10:13:05
发表于 2015-12-24 21:48 | 显示全部楼层
明玥 发表于 2015-12-23 22:08
我是反方,针对正方所有观点进行反驳:
     多重耐药菌的产生是因为滥用抗菌药物导致的,而国家通过三年 ...

针对83楼反方老师的观点,反驳如下:既然产ESBLs肠杆菌科细菌符合多重耐药菌鉴定标准,是多重耐药菌.为什么不执行多重耐药菌隔离措施呢?
回复

使用道具 举报

  • 打卡等级:常驻代表
  • 打卡总奖励:161
  • 最近打卡:2025-05-07 15:18:26
发表于 2015-12-24 21:49 | 显示全部楼层
黄河之水 发表于 2015-12-24 18:16
我是正方,人,针对28楼反驳。。
肠杆菌是条件致病菌,医院有免疫力低、使用激素、免疫抑制剂等易感人群 ...

我是反方,针对166楼进行反驳:
按照你的理论,属于条件致病菌就要实行接触隔离,简直草木皆兵,请问你是如何说服临床医务人员对于条件致病菌实行接触隔离的,落实的如何?
回复

使用道具 举报

  • 打卡等级:常驻代表
  • 打卡总奖励:161
  • 最近打卡:2025-05-07 15:18:26
发表于 2015-12-24 21:50 | 显示全部楼层
本帖最后由 明玥 于 2015-12-24 21:52 编辑
佳蕙淼淼 发表于 2015-12-24 21:48
针对83楼反方老师的观点,反驳如下:既然产ESBLs肠杆菌科细菌符合多重耐药菌鉴定标准,是多重耐药菌.为什 ...


我是反方,针对173楼和187楼进行反驳:
理由我不重复讲解,请回答176楼的问题。
回复

使用道具 举报

发表于 2015-12-24 22:05 | 显示全部楼层
本帖最后由 黄河之水 于 2015-12-25 07:18 编辑

我是正方
今天为什么会在这里讨论这个问题,可能的原因是2010年美国临床和实验室标准协会(CLSI)删除了对产ESBLs的常规检测,2015年版---医院感染质量控制指标中没提到产ESBLs的肠杆菌科细菌,大家只关注这些了,没有关注到2010年美国临床和实验室标准协会(CLSI)标准修订了部分β-内酰胺类抗菌素的折点,不再提及“如果体外实验对第三代头孢菌素耐药,体内对第四代头孢菌素也耐药”这一观点,正是这一观点,使临床对第三代头孢菌素耐药的细菌选用了碳青霉烯类,出现了更严重的问题,那就是肠杆菌科细菌对碳青霉烯的耐药,为了避免临床的滥用药,CLSI删除了对产ESBLs的常规检测,提高了部分β-内酰胺类抗菌素的折点,同时提出为感控和流行病学调查可测试ESBLs。
虽不常规检测,2015年版---医院感染质量控制指标中也没提到,但产ESBLs的肠杆菌仍有很多是多耐药菌,按对三类及以上抗菌素耐药属于多重耐药菌,一直在执行接触隔离。
回复

使用道具 举报

  • 打卡等级:常驻代表
  • 打卡总奖励:161
  • 最近打卡:2025-05-07 15:18:26
发表于 2015-12-24 22:06 | 显示全部楼层
樟树猪 发表于 2015-12-24 14:00
正方。
针对103楼。
1、采取多耐隔离措施的目的:保护易感人群,是预防的一个方面,通过切断传播途径是 ...

我是反方,谢谢正方辩友在127楼给予的指正,因匆忙导致的描述错误,其实道理你懂得。呵呵,正方辩友就如消防员一样,针对每例多重耐药菌病人都采取隔离措施,就向消防队员只知道时时刻刻在救火,而就没有想到从源头进行预防,提高大家的消防意识,减少火灾发生才是重中之重,防患于未然不正是这个道理吗?不能只看眼前,要放眼未来。
回复

使用道具 举报

  • 打卡等级:无名新人
  • 打卡总奖励:6
  • 最近打卡:2024-12-27 10:13:05
发表于 2015-12-24 22:16 | 显示全部楼层
尘埃1969 发表于 2015-12-24 10:36
我是反方,针对89楼老师
请问那么高的检出率实际工作中您真正按多重耐药菌感染采取隔离措施了吗?如何 ...

我是正方,对96楼的反驳;我们是必须执行多重耐药菌的防控措施的,时间长了,形成习惯了.您应该知道不能随地吐痰的卫生习惯在人群中是如何做到的,现在回想起来不也做到了吗?
回复

使用道具 举报

  • 打卡等级:无名新人
  • 打卡总奖励:6
  • 最近打卡:2024-12-27 10:13:05
发表于 2015-12-24 22:35 | 显示全部楼层
本帖最后由 佳蕙淼淼 于 2015-12-24 23:28 编辑
鱼儿飞 发表于 2015-12-24 14:31
大家好,我是反方辩手,对139#进行辩论。难道正方辩友在采取隔离措施的时候都不考虑高危因素等易感原因么 ...

回复141楼,我方对于“不能仅仅针对高危因素”意思是“不考虑高危因素等易感原因”么?您理解错了啦,呵呵.
回复

使用道具 举报

  • 打卡等级:无名新人
  • 打卡总奖励:6
  • 最近打卡:2024-12-27 10:13:05
发表于 2015-12-24 22:38 | 显示全部楼层
娜姆 发表于 2015-12-24 12:01
回复91楼,
我方没有主张"不要防控"产ESBLs肠杆菌科细菌,我方的观点对产ESBLs肠杆菌科细菌不需要执行多 ...

回复122楼,产ESBLs肠杆菌科细菌不是多重耐药菌?为什么不需要执行多重耐药菌隔离措施?奇怪!
回复

使用道具 举报

  • 打卡等级:无名新人
  • 打卡总奖励:6
  • 最近打卡:2024-12-27 10:13:05
发表于 2015-12-24 22:44 | 显示全部楼层
娜姆 发表于 2015-12-24 21:04
回复177楼
对方辩友这个不是本次辩论的辩题,我方不回答。

回复178楼
本次辩论的辩题是“产ESBLs肠杆菌科细菌是否需要执行多重耐药菌隔离措施”?!
我是正方辩友,请问对方辩友产ESBLs肠杆菌科细菌不是多重耐药菌吗?既然是多重耐药菌,产ESBLs肠杆菌科细菌为什么不需要执行多重耐药菌隔离措施?!奇怪哦.
回复

使用道具 举报

  • 打卡等级:无名新人
  • 打卡总奖励:6
  • 最近打卡:2024-12-27 10:13:05
发表于 2015-12-24 22:50 | 显示全部楼层
娜姆 发表于 2015-12-24 21:24
回复180楼。
1.在各种防控措施下产超广谱β-内酰胺酶(ESBLs)肠杆菌科貌似没有得到控制的话,应该考虑 ...

回复183楼,
今天我们的讨论是需不需要的问题呀,只要是科学的结论就应该做,需要做,至于做的好不好,处置能力问题应该另当别论,这才是实事求是,才是科学的态度!谢谢
回复

使用道具 举报

  • 打卡等级:无名新人
  • 打卡总奖励:6
  • 最近打卡:2024-12-27 10:13:05
发表于 2015-12-24 22:52 | 显示全部楼层
明玥 发表于 2015-12-24 21:38
我是反方,针对177楼:
请抬头看楼上,请给予合理解释。

产ESBLs肠杆菌科细菌是多重耐药菌哈,谢谢!
回复

使用道具 举报

  • 打卡等级:无名新人
  • 打卡总奖励:6
  • 最近打卡:2024-12-27 10:13:05
发表于 2015-12-24 22:58 | 显示全部楼层
本帖最后由 佳蕙淼淼 于 2015-12-24 23:00 编辑
明玥 发表于 2015-12-24 21:45
我是反方,针对182楼进行反驳:
哈哈,2015年多重耐药菌监测标准的修订,从循证依据上,不正是来源于前 ...

回复186楼,
有道是,计划跟不上变化.还有事实胜于雄辩!还有耳听为虚,眼见为实!
您懂得!
我们肯定要从自家的实际情况考虑问题,建议您多看看近期的文献资料啦,不一样啊.
谢谢!
回复

使用道具 举报

  • 打卡等级:无名新人
  • 打卡总奖励:6
  • 最近打卡:2024-12-27 10:13:05
发表于 2015-12-24 23:24 | 显示全部楼层
娜姆 发表于 2015-12-24 21:16
回复170#
对方辩友很高兴你引用小小牧童的观点。我方也是赞同这个观点。
我方在10楼讲到了健康人群中携 ...

回复181楼,
我的观点是,都检测也许不可行,但是,只要检测出阳性就该执行防控措施,如艾滋病的鸡尾酒疗法不就是这样的道理吗!做永远比不做好!勿以善小而不为就是这个道理呀.
回复

使用道具 举报

  • 打卡等级:常驻代表
  • 打卡总奖励:161
  • 最近打卡:2025-05-07 15:18:26
发表于 2015-12-24 23:36 | 显示全部楼层
本帖最后由 明玥 于 2015-12-24 23:49 编辑
黄河之水 发表于 2015-12-24 22:05
我是正方
今天为什么会在这里讨论这个问题,可能的原因是2010年美国临床和实验室标准协会(CLSI)删除了对 ...


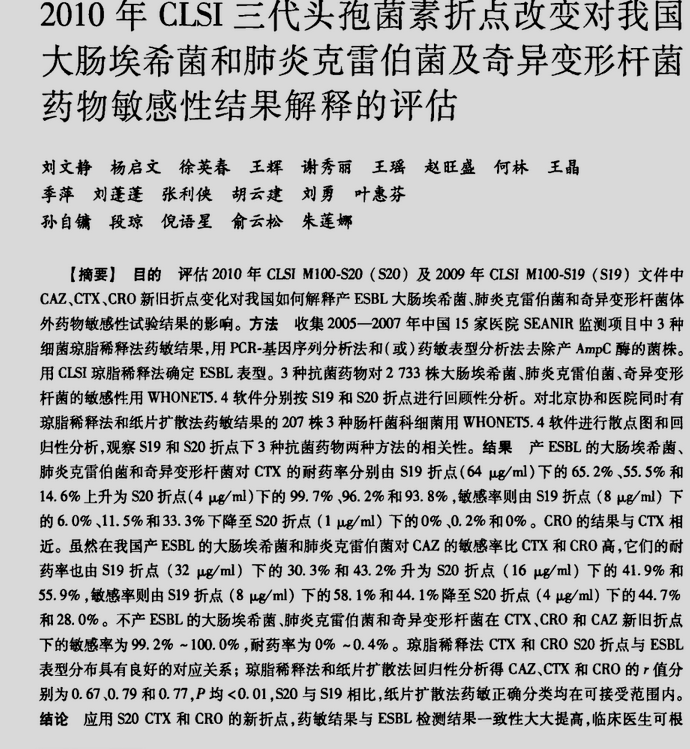
我是反方,欢迎正方辩友支持我方观点,也回答了我在前面提出的问题,那么现在我就把依据摆放出来给大家看看,这就是为什么我一直强调提高微生物检测能力是关键的缘由。红色位置是我专门标注出来的,这样就能够合理解释本次修订多重耐药菌监测种类将我们今天辩题的主角去除的原因,虽然它是高检出率,但是由于检测技术的不成熟导致报告耐药菌增多,而与临床疗效不符。通过改变折点,很多曾是耐药菌的变成了敏感菌。正方辩友,虽然报告是   产ESBLs肠杆菌科细菌,但是仍然不需要执行多重耐药菌隔离措施。                     1.png 2.png 3.png 4.png 5.png 6.png 7.png    
另外,祝各位辩友圣诞快乐!!





回复

使用道具 举报

您需要登录后才可以回帖 登录 | 注册 |

本版积分规则

关闭

站长推荐上一条 /1 下一条

快速回复 返回顶部 返回列表