找回密码
 注册

微信登录,快人一步

QQ登录

只需一步,快速开始

楼主: 馨情

用过的棉签应放入哪个医疗垃圾桶内?

 火... [复制链接]
发表于 2017-6-6 10:31 | 显示全部楼层
应该按医疗垃圾处理,谢谢
回复

使用道具 举报

  • 打卡等级:本地老炮
  • 打卡总奖励:3289
  • 最近打卡:2025-09-13 07:28:42
发表于 2017-6-6 10:34 | 显示全部楼层
当然是感染性医疗废物桶,这个2003年就规定的,怎么还有疑问呢?
回复

使用道具 举报

  • 打卡等级:常驻代表
  • 打卡总奖励:301
  • 最近打卡:2025-09-06 15:24:04
发表于 2017-6-6 10:38 | 显示全部楼层
一般应该是感染性废物~
回复

使用道具 举报

发表于 2017-6-6 10:40 | 显示全部楼层
感染性医疗废物,应放黄色垃圾桶
回复

使用道具 举报

  • 打卡等级:无名新人
  • 打卡总奖励:6
  • 最近打卡:2024-08-23 12:25:09
发表于 2017-6-6 10:56 | 显示全部楼层
棉签属于一次性医疗用品,用后应放入感染性医疗废物内
回复

使用道具 举报

 楼主| 发表于 2017-6-6 11:05 | 显示全部楼层
dblhni 发表于 2017-6-6 10:13
都是感染性医疗废物,为什么不能放在同一个医疗废物桶内?当然能

谢谢老师指导,我们与护理部意见有分歧,所以,有点纠结。
回复

使用道具 举报

发表于 2017-6-6 11:06 | 显示全部楼层
放入感染性医疗废物桶内。
回复

使用道具 举报

  • 打卡等级:热心大叔
  • 打卡总奖励:1154
  • 最近打卡:2025-09-12 08:42:57
发表于 2017-6-6 11:10 | 显示全部楼层
一次性医疗用品,用后应放入感染性医疗废物内.
回复

使用道具 举报

发表于 2017-6-6 11:18 | 显示全部楼层
用过的棉签属于感染性废物,应放入感染性废物桶内。
回复

使用道具 举报

  • 打卡等级:偶尔看看
  • 打卡总奖励:49
  • 最近打卡:2024-09-04 13:52:44
发表于 2017-6-6 11:29 | 显示全部楼层

    用过的棉签是感染性医疗废物,放感染性废物医疗垃圾袋(桶
回复

使用道具 举报

  • 打卡等级:偶尔看看
  • 打卡总奖励:66
  • 最近打卡:2025-09-10 08:39:45
发表于 2017-6-6 14:50 | 显示全部楼层
医院里面的都是放感染性医疗废物里面。特别是卫监局来查的时候
回复

使用道具 举报

发表于 2017-6-6 15:28 | 显示全部楼层
医疗机构内,使用过的棉签,应该属于感染性废物。
回复

使用道具 举报

发表于 2017-6-6 15:40 | 显示全部楼层
应该放医疗垃圾桶内              
回复

使用道具 举报

  • 打卡等级:偶尔看看
  • 打卡总奖励:17
  • 最近打卡:2024-12-13 10:06:55
发表于 2017-6-6 15:58 | 显示全部楼层
应该放入感染性医疗废物桶内
回复

使用道具 举报

发表于 2017-6-6 16:06 | 显示全部楼层
一次性医疗用品使用后均为感染性废物
回复

使用道具 举报

发表于 2017-6-6 16:07 | 显示全部楼层
是感染性废物,放入感染性废物桶
回复

使用道具 举报

  • 打卡等级:常驻代表
  • 打卡总奖励:276
  • 最近打卡:2025-07-02 14:42:41
发表于 2017-6-6 16:29 | 显示全部楼层
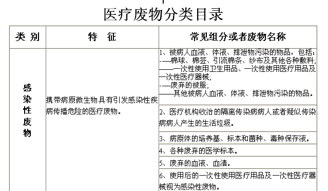
感染性废物,根据医疗废物分类目录

QQ图片20170606162900.png
回复

使用道具 举报

发表于 2017-6-6 17:20 | 显示全部楼层

使用过的棉签属于感染性医疗废物,应放入黄色医疗垃圾桶内。
回复

使用道具 举报

发表于 2017-6-6 18:03 | 显示全部楼层
xieTT26 发表于 2017-6-5 11:08
用过的棉签分成两种;
1、用于诊疗的,应置入医疗垃圾桶,属感染性废物。
2、用于其它方面,如掏耳朵,吸 ...

学习了,解答真细致,谢谢!
回复

使用道具 举报

  • 打卡等级:热心大叔
  • 打卡总奖励:1404
  • 最近打卡:2025-09-12 07:26:15
发表于 2017-6-7 08:13 | 显示全部楼层
主要是看棉签使用的环境,若是在非医疗区域,只要放在垃圾桶即可。但若在医院等医疗区域,无论是诊疗操作使用的,还是患者掏耳朵使用的(患者身体的分泌物或体液也是具有交叉感染的风险的),都应算为感染性垃圾,放在黄色的医疗废物垃圾桶或袋内。
回复

使用道具 举报

您需要登录后才可以回帖 登录 | 注册 |

本版积分规则

关闭

站长推荐上一条 /1 下一条

快速回复 返回顶部 返回列表